pk游戏网:安全、高速、放心的软件下载!
软件提交 专题合集 热门手游《原神》琳妮特邀约任务现已上线,邀约任务当中有不少隐藏的成就是需要玩家去解锁的,下面就由小编来带给大家详细的解锁步骤吧,玩家可以根据步骤内容来进行操作,都是可以顺利的解锁成就哦。

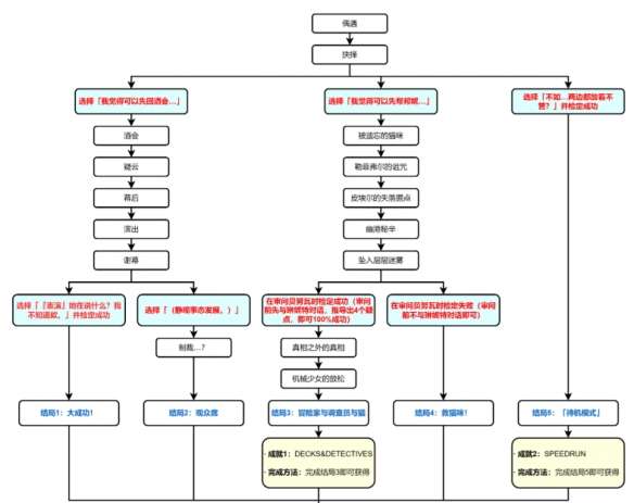
【达成方法】
命运的示数
完成全部结局即可解锁
SPEEDRUN
完成结局5「待机模式」后,自动获得
DECKS&DETECTIVES
完成结局3「冒险家与调查员与猫」后,自动获得

以上就是《原神》琳妮特邀约隐藏成就解锁攻略内容,还没有解锁成就的玩家可以上线尝试一下哦。
包子漫画 官方入口网页版 v1.01.48 MB | 11-22
进入
漫蛙MANWA漫画 官方正版入口下载 v2.030.46 MB | 11-21
进入
pvz融合版 2.1.4最新版 v2.20.00 MB | 11-29
进入
奥汀三国群英传7单机版 1.0020.00 MB | 04-25
进入
尾巴漫画 免费漫画页面弹窗 v8.8.023.65 MB | 11-30
进入
Copyright © 2012-2026 langlangxz.Com. All Rights Reserved . 皖ICP备18019954号-7
pk游戏网是一家专为广大网友及游戏玩家打造的绿色软件综合下载站,它集合了办公、行业、游戏、系统、手机等上万种软件,并提供详细的软件介绍与下载服务。