pk游戏网:安全、高速、放心的软件下载!
软件提交 专题合集 热门手游犯罪大师巅峰对决答案是什么?犯罪大师巅峰对决第一赛季答案是什么?五一欢乐假期官方也不会放过大家哦,开启了巅峰对决赛季哦,一共有三个题目提供给大家呢,积分奖励也是非常多的,下面就一起来看看吧~
犯罪大师巅峰对决答案大全
第一轮全员做题选出前八百名,第二轮两两PK选出前二百,第三轮四人组队先个人再团队破译迷题。
最后按照通关时间先后排名发放奖励,顺利通过的玩家可以获得大量积分,各位侦探准备好了吗。
题目1-3关内容:
第一关网络迷踪:五颗星,任务时间在5月1日开启、奖励500积分、答案后续更新
第二关pk对战:五颗星,任务时间在5月1日开启,无积分奖励、答案后续更新
第三关团队对抗:五颗星,任务时间5月2日,积分奖励待定、答案后续更新
这应该算是的犯罪大师第一赛季的挑战哦,快来参与获取积分奖励吧,同时还有赛季奖励提供给大家哦~
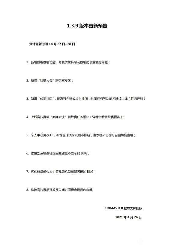
1.3.9版本中新版本内容,新增的有吐槽大会,巅峰对决玩法哦,晋级挑战乐趣吧!
手机侦探破案游戏推荐近年来,侦探破案类游戏在游戏市场上备受瞩目。这种游戏以推理和解谜为主题,玩家扮演侦探角色,通过搜集线索、分析证据和推理思考,最终揭开案件真相。这类游戏提供了一个让玩家发挥才智的平台。在游戏过程中,玩家需要通过观察、推理和分析来解决问题。他们需要仔细寻找场景中的线索,将其与其他信息进行关联,并进行逻辑推理。这种思维训练不仅能培养玩家的逻辑思维能力,还能提高他们的观察力和判断力。
海龟蘑菇汤 最新版v1.0.2 | 140.30 MB
又一个案子解决了 中文版v1.0.5 | 45.60 MB
一分钟破案2020v1.0 | 50.33 MB
百变大侦探彩立子攻略版v3.37.0 | 0.00 MB
神都怪探破解版iosv1.3.4 | 0.00 MB
神都怪探手游破解版v1.3.4 | 0.00 MB
包子漫画 官方入口网页版 v1.01.48 MB | 11-22
进入
漫蛙MANWA漫画 官方正版入口下载 v2.030.46 MB | 11-21
进入
pvz融合版 2.1.4最新版 v2.20.00 MB | 11-29
进入
奥汀三国群英传7单机版 1.0020.00 MB | 04-25
进入
尾巴漫画 免费漫画页面弹窗 v8.8.023.65 MB | 11-30
进入
Copyright © 2012-2026 langlangxz.Com. All Rights Reserved . 皖ICP备18019954号-7
pk游戏网是一家专为广大网友及游戏玩家打造的绿色软件综合下载站,它集合了办公、行业、游戏、系统、手机等上万种软件,并提供详细的软件介绍与下载服务。